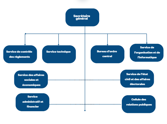
Secrétaire général :
Placé sous l’autorité du maire, il est chargé, en plus de ses fonctions définies par l’article 67 nouveau de la loi n°43 de 1985, de superviser le bureau d’ordre central...
Bureau d’ordre central :
Chargé de l’enregistrement du courrier entrant et sortant, ainsi que de sa distribution aux services concernés...
Bureau de contrôle des règlements municipaux :
Chargé de veiller à l’application des décisions municipales et de réprimer les infractions...
Bureau de l’organisation et de l’informatique :
Chargé du suivi de la mise en œuvre du programme national d’informatisation...
Département social et culturel :
- Prise en charge des établissements éducatifs, culturels et sociaux
- Suivi de l’activité culturelle municipale...
- Encadrement des mosquées et des écoles coraniques...
- Supervision de la circulation des taxis...
- Contrôle de l’hygiène dans les espaces publics...
Service administratif et financier :
Section administrative :
Chargée de l’application des lois fondamentales...
Section financière :
Chargée de la préparation, de l’exécution et du contrôle du budget...
Département de l’état civil et des élections :
Chargé de l’enregistrement des naissances, décès, mariages et de la mise à jour des registres...
Service technique :
Section voirie et travaux :
- Entretien des routes et trottoirs...
- Embellissement de la ville
Section d’aménagement urbain :
- Application des textes légaux
- Élaboration des plans techniques et estimatifs
Service de propreté et de l’environnement :
- Mise en œuvre de la politique de propreté et d’environnement
- Entretien et nettoyage du réseau des eaux usées
FR
AR
EN